从认证服务到密码安全 为数字化企业提供安全蓝图
解决方案提供商 我们更专业安全
一应俱全 快速安全 一站式全流程快捷服务
基于完整的安全合规体系,为客户提供专业可靠的全程服务保障
首页/资讯中心/法律法规
【新政施行】《电子印章管理办法》全文印发
关注 | 《湖北省数据条例》全文刊发
三部门联合发布《关键信息基础设施商用密码使用管理规定》
《政务数据共享条例》公布,8月1日起施行
《电子签名法》二十年——电子签名从“黑科技”变成“没它不行”的生活刚需
李强签署国务院令 公布《网络数据安全管理条例》
国家密码管理局发布《电子政务电子认证服务管理办法》11月1日起施行
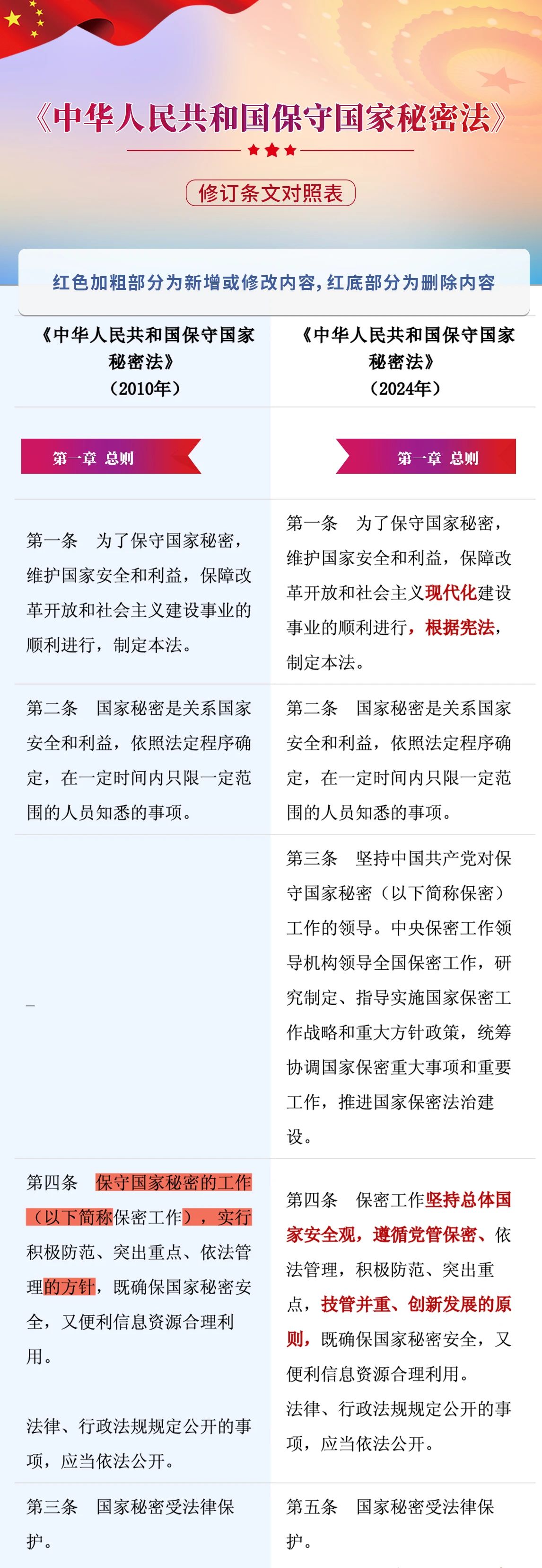
李强签署国务院令,公布修订版《中华人民共和国保守国家秘密法实施条例》
商用密码管理条例
中华人民共和国密码法